







Informations générales
Le pont élévateur à 4 colonnes du diorama pédagogique BATLab112 est une réplique industrielle à l’échelle 1/12 intégrée au réseau électrique et mécanique de la Batcave. Conçu pour soulever verticalement la Batmobile, il reflète fidèlement les principes des ponts élévateurs réels et s’articule avec une plateforme rotative pour un mouvement combiné. L’article détaille l’avancement du…
Première publication :
Dernière mise à jour :
Temps de lecture :
Mots clés :
Diorama, Pont élévateur, Electronique, Arduino, Moteur à courant continu, Capteur optique
Catégorie :
La présence d’un pont élévateur dans la Batcave des fictions
Le pont élévateur constitue un équipement rarement représenté dans les différentes interprétations de la Batcave, en particulier dans les productions issues de l’univers des comics. Lorsque cet élément apparaît dans certaines vues d’ensemble, il est généralement esquissé de manière allusive, sous la forme d’un imposant piston vertical, sans que son principe de fonctionnement ni son rôle opérationnel ne soient explicitement détaillés.
Il faut attendre le long métrage The Batman (2022) pour qu’une scène présente de manière explicite la Batmobile positionnée sur un dispositif assimilable à un pont élévateur à ciseaux. Néanmoins, même dans cette représentation cinématographique, l’équipement n’est pas montré en phase de fonctionnement, ce qui laisse subsister des zones d’ombre quant à sa cinématique, sa structure mécanique et son intégration effective au sein de l’atelier de la Batcave.
La première utilisation clairement identifiable d’un pont élévateur dédié à la Batmobile apparaît dans l’épisode The Mechanic de la série Batman: The Animated Series (1992). Dans cette séquence, le dispositif adopte une configuration conforme à l’iconographie récurrente des comics, reposant sur un large piston vertical assurant la levée du véhicule, et conférant ainsi à cet équipement un rôle fonctionnel explicitement établi au sein de l’environnement technique de la Batcave.
Dans l’épisode RPM de la série animée The Batman (2004), après la destruction de la Batmobile, Batman et Alfred se rendent dans un atelier de la Batcave intégrant un pont élévateur sur lequel repose un prototype de la Batmobile. Cet équipement, clairement identifiable comme un dispositif de levage automobile, souligne la dimension expérimentale et évolutive du véhicule, présenté à un stade de développement intermédiaire. La présence du pont élévateur contribue à renforcer la crédibilité fonctionnelle de l’atelier de la Batcave, en l’inscrivant dans une logique de conception, de test et d’optimisation mécanique.
Plus tard, dans The Dark Knight Rises (2012), la scène finale suggère à son tour l’existence d’un dispositif similaire : une immense plateforme émerge lentement de la surface de la nappe d’eau, laissant deviner la présence d’un mécanisme de levage massif, bien que jamais montré de manière explicite.
Revue des ponts élévateurs industriels

Un pont élévateur à colonnes est un dispositif de levage électromécanique ou électrohydraulique destiné à la mise en hauteur contrôlée de véhicules, afin de permettre l’exécution d’opérations de maintenance nécessitant un accès intégral au châssis et aux organes inférieurs. L’effort de levage est généralement assuré par un ensemble de vérins hydrauliques, de motoréducteurs électriques ou d’un système à vis sans fin, selon l’architecture du modèle.
On distingue principalement les configurations à deux colonnes et à quatre colonnes :
Ponts à quatre colonnes : ils sont constitués de deux longerons porteurs sur lesquels le véhicule vient rouler. La montée est assurée par une motorisation centralisée ou par des ensembles motorisés indépendants, synchronisés mécaniquement ou électroniquement. Cette configuration permet de supporter des charges plus élevées grâce à une répartition uniforme des efforts sur quatre points. Les ponts à quatre colonnes sont particulièrement adaptés aux véhicules lourds ou aux opérations nécessitant une précision de positionnement et une parfaite stabilité, comme les réglages de géométrie.
Ponts à deux colonnes : ils utilisent des bras de levage articulés venant se positionner sous les points d’appui structuraux du véhicule. Le synchronisme des deux colonnes est assuré par une transmission mécanique (chaîne ou câble d’équilibrage) ou par une synchronisation électronique pilotée. Leur conception permet une totale libération du plancher, optimisant l’accès aux lignes de transmission, aux systèmes d’échappement ou aux trains roulants.
Le pont élévateur du diorama

Le pont élévateur à 4 colonnes est l’un des quatre équipements industriels reproduits à l’échelle 1/12 dans le diorama pédagogique de la Batcave. Son fonctionnement respecte fidèlement les principes mécaniques de fonctionnement des ponts élévateurs réels. Parfaitement opérationnel, il est intégré au dispositif global du diorama pour assurer le déplacement vertical de la Batmobile, permettant son passage du niveau d’entrée jusqu’à l’atelier automatisé.
Le design du pont élévateur du diorama est une adaptation des ponts élévateurs électromécaniques à quatre colonnes conçus pour les charges lourdes. À partir de cette architecture, un pont bipoutre a été intégré en remplacement des traverses traditionnelles afin de servir de support à la plateforme tournante de la Batmobile. L’imbrication de ces deux systèmes mécaniques ouvre la possibilité d’une cinématique combinée : la translation verticale assurée par le pont élévateur et la rotation contrôlée de la Batmobile, permettant ainsi l’exécution d’un demi-tour automatisé.
La commande de cet équipement au sein du diorama est assurée par l’une des quatre consoles de pilotage dédiées. Le fonctionnement de ces consoles, ainsi que l’état d’avancement de leur développement, fait l’objet d’une section entièrement consacrée à leur description.
Avancement de la réalisation du pont élévateur à l’échelle 1/12 du diorama de la Batcave
La story du pont élévateur
Les articles sur l’avancement du pont élévateur du diorama
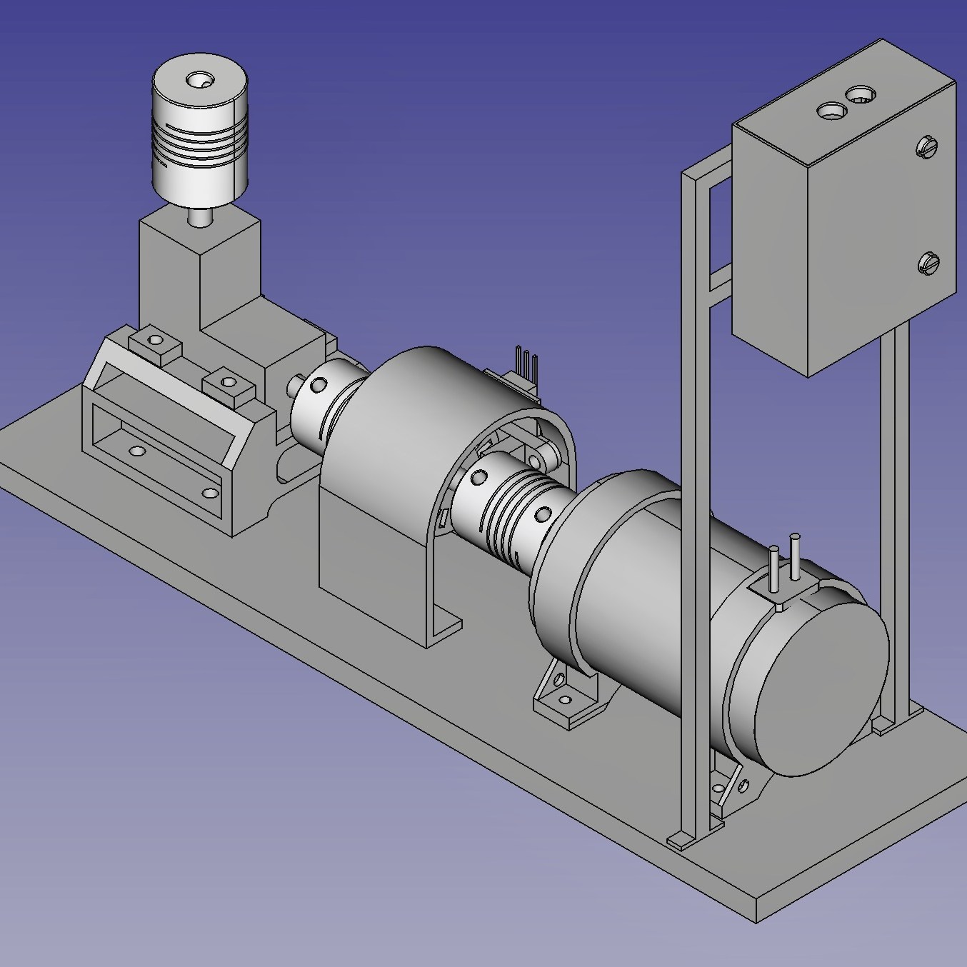
Electronique du pont élévateur – Prototype Ep2
À la suite du premier article sur la version initiale de l’électronique du pont élévateur, celui-ci présente les principales évolutions…
Voir la suite …Pont élévateur – Electronique – Conception Ep2
Suite à la réalisation du premier prototype opérationnel, cet article présente la reprise de la conception de l’électronique de commande…
Voir la suite …Pont élévateur – Electronique – Prototype
Cet article présente le premier prototype de l’électronique de commande du pont élévateur du diorama de la Batcave du projet…
Voir la suite …Pont élévateur – Electronique – Conception Ep1
Cet article présente la première partie de la conception détaillée, du pont élévateur à l’échelle 1/12, du diorama de la…
Voir la suite …Pont élévateur – Prototype – Plateforme moteur
Cet article présente le premier prototype des plateformes de motorisation des axes du pont élévateur à l’échelle 1/12, du diorama…
Voir la suite …Pont élévateur – Conception Détaillée – Plateformes moteurs
Cet article présente la deuxième partie de la conception détaillée, du pont élévateur à l’échelle 1/12, du diorama de la…
Voir la suite …Pont élévateur – Conception détaillée – Ep 1
Cet article présente la première partie de la conception détaillée, du pont élévateur à l’échelle 1/12, du diorama de la…
Voir la suite …Pont élévateur – Prototype – Ep1
Le pont élévateur est un équipement industriel de la Batcave du projet BATLab112. Sa fonction principale est de porter la…
Voir la suite …Pont élévateur 4 colonnes – Conception préliminaire
Cet article présente la conception préliminaire pont élévateur 4 colonnes du diorama pédagogique de la Batcave, à l’échelle 1/12, du…
Voir la suite …Voir aussi






Pour rester informé sur l’avancement du diorama du projet :
Pas de collecte de données, pas de publicité, pas de message intempestif, juste une notification de la parution d’un nouvel article !