
La suite KiCad EDA est un ensemble d’applications open source pour la création de schémas électroniques et de circuits imprimés. source. : https://www.kicad.org
Pont élévateur – Electronique – Conception Ep1
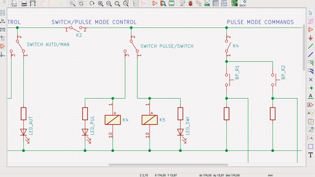
Cet article présente la première partie de la conception détaillée, du pont élévateur à l’échelle 1/12, du diorama de la Batcave du projet BATLab112. Cette première partie porte plus particulièrement sur le design mécanique de la motorisation des axes du pont élévateur. La deuxième partie portera sur l’électronique de commande pour contrôler les moteurs.
Pourquoi KiCad ?
La version 5.0.2 de la suite KiCad est utilisée pour concevoir les schémas des cartes électroniques nécessaires au fonctionnement du diorama de la Batcave du projet BATLab112.